Product Summary
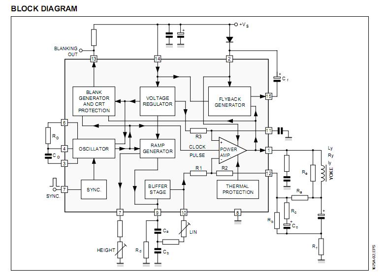
The TDA1675A is a monolithic integrated circuit in 15-lead Multiwatt package. The TDA1675A is a full performance and very efficient vertical deflection circuit intended for direct drive of the yoke of 110° colour TV picture tubes. The TDA1675A offers a wide range of applications also in portable CTVs, B&W TVs, monitors and displays.
Parametrics
TDA1675A absolute maximum ratings: (1)Supply Voltage at Pin 14:35V; (2)Flyback Peak Voltage:65V; (3)Sync. Input Voltage:20V; (4)Power Amplifier Input Voltage:VS - 10V; (5)Voltage at Pin 13:VS; (6)Output Current (non repetitive) at t = 2ms:3A; (7)Output Peak Current, t>10μs:2A; (8)Output Peak Current, t≤10μs:3.5A; (9)Pin 15 Peak-to-peak Flyback Current:3A; (10)Pin 15 D.C. Current at V1 < V14:100mA; (11)Maximum Power Dissipation:30W; (12)Storage and Junction Temperature:-40℃ to +150℃.
Features
TDA1675A features: (1)synchronisation circuit; (2)ESD protected; (3)precision oscillator and ramp generator; (4)power output amplifier with high current capability; (5)flyback generator; (6)voltage regulator ; (7)precision blanking pulse generator; (8)thermal shut down protection; (9)CRT screen protection circuit which blanks the beam current in the event of loss of vertical deflection current.
Diagrams

| Image | Part No | Mfg | Description | ![]() |
Pricing (USD) |
Quantity | ||||||||||||
|---|---|---|---|---|---|---|---|---|---|---|---|---|---|---|---|---|---|---|
![]() |
![]() TDA1675A |
![]() STMicroelectronics |
![]() Video ICs Vertical Deflection |
![]() Data Sheet |
![]() Negotiable |
|
||||||||||||
| Image | Part No | Mfg | Description | ![]() |
Pricing (USD) |
Quantity | ||||||||||||
![]() |
![]() TDA1001B |
![]() Other |
![]() |
![]() Data Sheet |
![]() Negotiable |
|
||||||||||||
![]() |
![]() TDA1001BT |
![]() Other |
![]() |
![]() Data Sheet |
![]() Negotiable |
|
||||||||||||
![]() |
![]() TDA10021HT |
![]() Other |
![]() |
![]() Data Sheet |
![]() Negotiable |
|
||||||||||||
![]() |
![]() TDA10025HN/C1,518 |
![]() NXP Semiconductors |
![]() Modulator / Demodulator Dual Cable (QAM) Demodulator |
![]() Data Sheet |
![]()
|
|
||||||||||||
![]() |
![]() TDA10025HN/C1,551 |
![]() NXP Semiconductors |
![]() Modulator / Demodulator DUAL CBL DEMODULATOR |
![]() Data Sheet |
![]()
|
|
||||||||||||
![]() |
![]() TDA10025HN/C1,557 |
![]() NXP Semiconductors |
![]() Modulator / Demodulator DUAL CBL DEMODULATOR |
![]() Data Sheet |
![]()
|
|
||||||||||||
(China (Mainland))









